首页
购课
直播
题库
图书商城
企业团报
资讯
资讯
题库
课程
0
登录
/
注册
学习币:
余额:
我的服务
我的课程
我的题库
我的订单
我的资料
退出登录
试验检测师&助理
招生简章
NEW
资讯
资料
APP下载
工程类
试验检测师&助理
二级建造师
监理工程师
一级建造师
安全工程师
当前位置 >
试验检测师&助理
>
模拟试题
>
交通工程
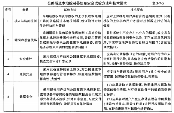
根据《公路隧道本地控制器》(JT/T 608-2024)信息安全指标包括()。
发布时间:2025年10月28日 16:02
中迅网校
阅读量:184
根据《公路隧道本地控制器》(JT/T 608-2024)信息安全指标包括()。
A
接入与访问控制
B
漏洞和恶意代码
C
数据安全
D
通信安全
查看答案
参考答案:
ABCD
参考解析:
分享到:
下一题:根据《公路机电工程测试规程》(JTG/T 3520-2021),关于可变信息标志平均亮度测试,下列说法正确的有()。
相关试题
更多...
4)关于防腐涂层厚度试验方法描述正确的有()。
已有193人浏览
3)试验员根据《波形梁钢护栏 第1部分:两波形梁钢护栏》(GB/T31439.1—2015)测得两波形梁钢护栏板样品的热浸镀锌涂层厚度如下表所示,下列选项正确的有()。
已有207人浏览
13)标线逆反射亮度系数的单位有()。
已有216人浏览
14)每个核查区域内,每个测试点的标线检测频次说法正确的是()。
已有216人浏览
根据《公路隧道本地控制器》(JT/T 608-2024)信息安全指标包括()。
已有185人浏览
根据《公路机电工程测试规程》(JTG/T 3520-2021),关于可变信息标志平均亮度测试,下列说法正确的有()。
已有183人浏览
18)测试 A1 类突起路发光强度系数观察角的几何条件为()。
已有161人浏览
2)****钢构件防腐不宜采用的涂层有()。
已有186人浏览
17)突起路标试验时需要用到弹性橡胶垫的有()。
已有158人浏览
15)热熔型标线涂料需要测试重金属含量的元素有()。
已有162人浏览
热门资讯
· 2026年考试计划已出!公路水运试验检测考试10月24日、25日举行
· 又一试验检测考生违纪!当次全部科目成绩作废,资格证书无效!
· 3013人!2025年建设工程专业高工职称评审通过人员公示
· 市监总局:严查检验检测机构"造假"!符合这5类情形将被取消资格
· 贵州省:恭喜!226人获得高工职称(含检测公司11人)
· 安徽省检测人员注意!事关你的信用评价,这项新规2月1日起施行!
· 第二批公路水运工程淘汰目录发布!2026年6月1日起施行(交通部发文)
· 交通运输部关于发布《公路工程施工环境保护技术规范》和《公路红黏土与高液限土路基设计与施工技术规范》的公告
· 交通部:关于组织2025年度公路水运工程质量检测机构比对试验的通知
· 2家检测机构评审不通过!因检测人员(高工)工作经历与职称评审经历矛盾...
微信服务号
微信扫码关注获取福利
热门新闻
考试资讯
报名通知
直播提醒
重要提醒
检测到您的账号已在其他设备登录,
请重新登录
退出登录
重新登录