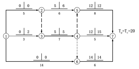
某工程双代号网络图计划如下图所示,图中算线上方数字为相应工作的最早开始时间和最迟开始时间,该网络计划显示的正确信息有()。
发布时间:2025年11月07日 15:01 中迅网校 阅读量:948

某工程双代号网络图计划如下图所示,图中算线上方数字为相应工作的最早开始时间和最迟开始时间,该网络计划显示的正确信息有()。

  • A

    工作①-⑥的总时差与自由时差相等

  • B

    工作④-⑦的自由时差为3

  • C

    工作①-③的自由时差为零

  • D

    工作②-⑤的总时差为零

  • E

    工作⑤-⑦为关键工作

查看答案

分享到:

重要提醒
检测到您的账号已在其他设备登录,
请重新登录
退出登录重新登录